
城德建設&德府建設
新北市新店區順安段都更計畫

順安都更-流程&進度更新
114.09.12掛件新北市政府都市更新處-土地都市更新事業計劃案(第三次專案小組版)計畫書.
114.09.15新北市政府都市更新處回函依規定辦理後續事宜


順安都更-流程&進度更新
114.03.25新北市政府都市更新處召開第二次都市更新專案小姐會議
新北市順安段475地號等35筆
[土地都市更新事業計畫案]
114.04.01下午2時30分於新北市政府19樓1926會議室召開第2次專案小組會議


順安都更-流程&進度更新
113.12.10檢送第二次專案小姐(補正)版計劃書
新北市順安段475地號等35筆
[土地都市更新事業計畫案]
依據新北市政府都市更新113年11月11日來函,補正計畫書送件





順安都更-流程&進度更新
113.11.20下午7:00舉行順安段鄰房協調會
新北市順安段
[土地都市更新事業計畫案]
召開都更範圍外順安段524,542-1,543,544,545,569-2土地及合法建物所有權人協調會議.





順安都更-流程&進度更新
113.10.21新北市政府都更回
新北市順安段
[土地都市更新事業計畫案]
113年10月21日新北市政府來函有關都更範圍外7人欲加入更新計劃


順安都更-流程&進度更新
113.09.12新北市政府都更回
新北市順安段
[土地都市更新事業計畫案]
113年09月09日檢送新北市政府都市更新處第2次專案小姐計劃書修正函,都更處於113年9月12回函,依規定辦理後續事宜.

順安都更-流程&進度更新
113.08.09新北市政府都更
新北市順安段
[土地都市更新事業計畫案]
113年08月09日新北市政府都市更新處來函,展延應於113年9月10日前補正後報府續審

順安都更-流程&進度更新
113.05.27新北市政府都更
新北市順安段
[土地都市更新事業計畫案]
113年5月27日(星期三)上午10點假新北市政府11樓1122會議廳開第1次都市更新專案小組會議

順安都更-流程&進度更新
113.04.02新北市政府都更
新北市順安段
[土地都市更新事業計畫案]
113年4月17日(星期三)上午10點假新北市政府11樓1122會議廳開第1次都市更新專案小組會議


順安都更-流程&進度更新
113.02.27送都更
新北市順安段
[土地都市更新事業計畫案]
113年2月27日檢送第一次專案小姐版計劃書函

順安都更-流程&進度更新
112.09.06
新北市順安段
[土地都市更新事業計畫案]
第三次公廳會開會通告及簡報

順安都更-流程&進度更新
112.06.20
新北市順安段
[土地都市更新事業計畫案]
範圍變更說明會



順安都更-流程&進度更新
112.05.26
檢送事業計畫書圖
[公開展覽版]
及相關文件
至 新北市政府都更處
順安都更-112.03.03
確認順安段都更單元範圍並開始準備公展計畫書


順安都更-111.04.11
赴市政府參加更新單元範圍諮詢會



順安都更-111.02.07
向順安段地主們報告目前都更案最近進展

順安都更-110.12.10
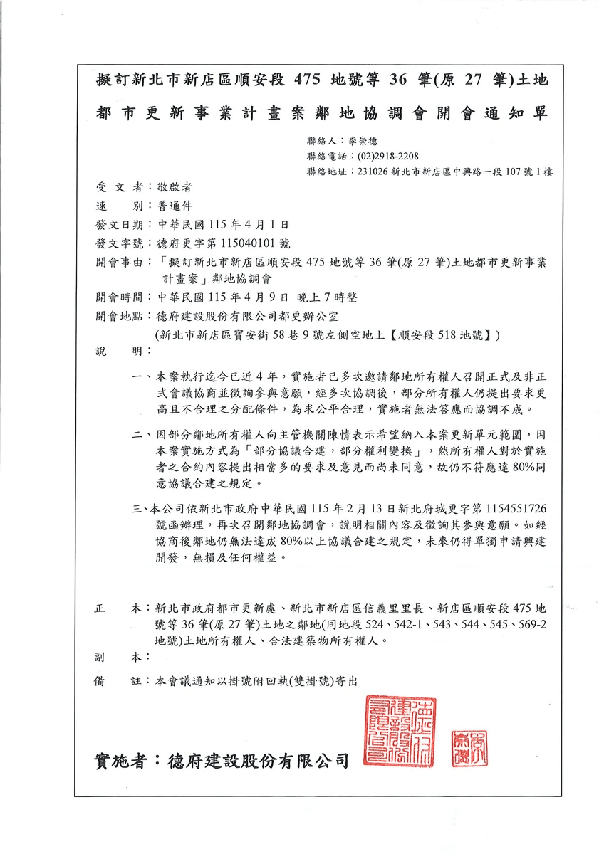
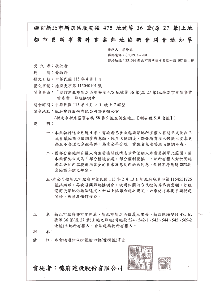
寄出順安段475地號等27筆土地都市更新計畫案之鄰地協調會開會通知單

順安都更-110.12.06
公會完成初步評估報告,待取得都更範圍內全部房屋初評報告後,將委託建築師送件市府申請獎勵
(僅上傳回覆函之一供參考)

順安都更-110.11.04
申請『結構堪慮建築物』容積獎勵8%
註:除寶安街58巷1號和3號尚未取得1/2以上所有權人同意書致文件未能完備外,其餘建築物皆已正式立案,申請文件如下。









- 【都市更新建築容積獎勵辦法】(連結網址如下)
順安都更-110.07.14
取得基準容積加給20%核准


順安都更-110.07.01
『新店區順安段475地號等27筆土地都市更新事業計畫案』 報核

順安都更-110.06.29
召開都市更新事業計畫案公聽會【會議紀錄】




順安都更-110.06.17
公告『都市更新事業計畫案公聽會』

城德建設&德府建設
建築業深耕25載,深知《家》對每個人的意義,我們嚴格把關每個細節,建造品質保證的房屋,將舒適&安全堅固的房子交給每位想《家》的您。
歷年建案
百福社區
基隆市七堵區
5F/社區
中正華廈
新北市新店區中正路
6F/電梯華廈
碧園
新北市新店區環河路
8F/電梯大樓
中興豪邸
新北市新店區中興路一段
8F/電梯大廈
福華天廈
新北市新店區北新路一段18F/電梯大樓
寶元向日葵
新北市新店區寶元路一段
7F/電梯大樓
霞飛大道一期
新北市新店區北新路一段
10F/電梯大樓
霞飛大道二期
新北市新店區北新路一段
20F/電梯大樓
霞飛大道三期
新北市新店區中華路
9F/電梯大樓
華園名廈
新北市新店區中華路
9F/電梯大樓
板橋亞東段
新北市板橋區大華街
15F/工程拆架
聯絡我們
城德建設&德府建設
231 新北市新店區中興路一段107號1樓Mon-Fri - 9:00 AM to 6:00 PM
Sat-Sun- Closed02-29182208- 立即下载你可以在这按钮上添加一个链接,或上传一个文档!
About Us
Our Mission
We're Hiring!
Resources
Tutorials
Brand Assets
Contact Us
321-555-5555
info@
Copyright © 2019 - Proudly built with Strikingly





























































